
探究糖尿病大鼠主要脏器SOD活性及蛋白表达水平的变化,并观察抗氧化剂N-乙酰半胱氨酸(N-acetylcysteine,NAC)短期治疗(4周)后对机体抗氧化状态的影响...
2022-02-08
探讨尿通卡克乃其片大鼠长期毒性试验血液学指标变化...
2022-02-08
研究雌雄小鼠的血压、肾脏尿钠排泄以及相关的肾脏钠离子通道和信号通路,初步探讨血压的性别差异与肾脏钠离子通道的关系...
2022-02-08
视网膜色素变性(Rp)是一种遗传性退行性视网膜疾病,它会导致光感受器和视网膜色素上皮(RPE)的特异性丢失,并伴有严重的视力损害...
2022-02-06
为不同的实验目的选择合适的小鼠痤疮模型对于研究痤疮的发病机理和评估抗痤疮药物的有效性非常重要...
2022-02-06
研究间歇性禁食对老年肥胖大鼠新陈代谢和肠道菌群的影响...
2022-02-06
建立大鼠椎间盘髓核细胞体外凋亡模型...
2022-02-06
如何研究青蒿琥酯对实验性自身免疫性脑脊髓炎(EAE)小鼠的神经保护和自噬作用?...
2022-02-06
新型冠状病毒(SARS-CoV-2)感染已导致全球大流行,构成重大公共卫生危机,严重威胁人类健康...
2022-02-06
青光眼是一种神经退行性疾病,其病理特征是视网膜神经节细胞(RGC)死亡...
2022-02-06
静脉注射维生素D3(VD3)和异丙肾上腺素以建立高脂慢性心肌缺血的小猪模型...
2022-02-06
讨论姜黄素对沙漠干热环境下大鼠生存率的影响...
2022-02-06
观察血管紧张素(1-7)[Ang(1-7)]对糖尿病海马中神经胶质纤维酸性蛋白(GFAP),神经胶质细胞源性神经营养因子(GDNF)的表达和认知功能的影响...
2022-02-06
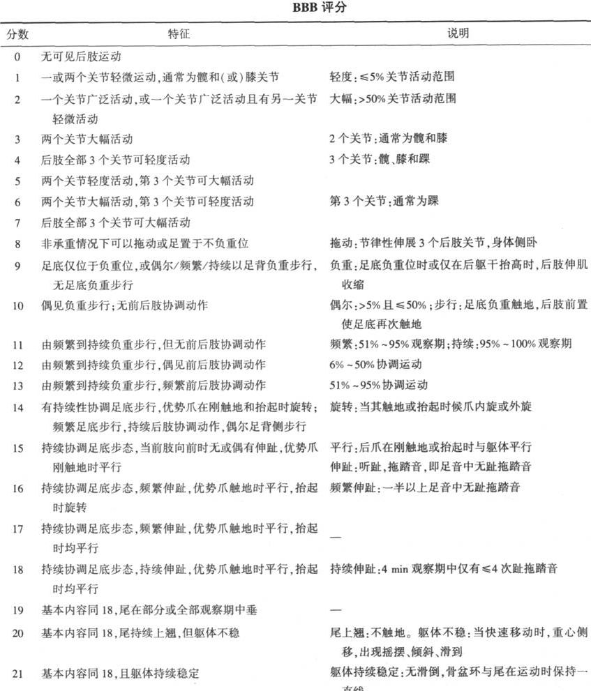
国内外已经建立了脊髓挫伤、压迫损伤、横断损伤、缺血损伤、牵张损伤和化学损伤等多种SCl动物模型,并且开展了部分神经保护药物的药效学筛选...
2022-02-06
观察和分析脂多糖(lipopolysaccharide,LPS)对裸鼹鼠肺脏组织形态结构和病理学相关指标的影响,初步探讨裸鼹鼠是否存在LPS 耐受...
2022-02-06
通过将不同饲料利用效率猪的粪便移植至伪无菌小鼠,探讨其对受体小鼠生长性能的影响规律,并初步揭示其机制...
2022-02-06